小猪经验网
首页
美食营养
生活百科
知识问答
生活知识
返回
小猪经验网
首页
美食营养
游戏数码
手工爱好
生活知识
生活百科
健康养生
运动户外
职场理财
情感交际
母婴教育
时尚美容
知识问答
更多知识
搜索
ACER宏基Aspire 5741ZG笔记本说明书:[219]
2026-03-01 09:22:11
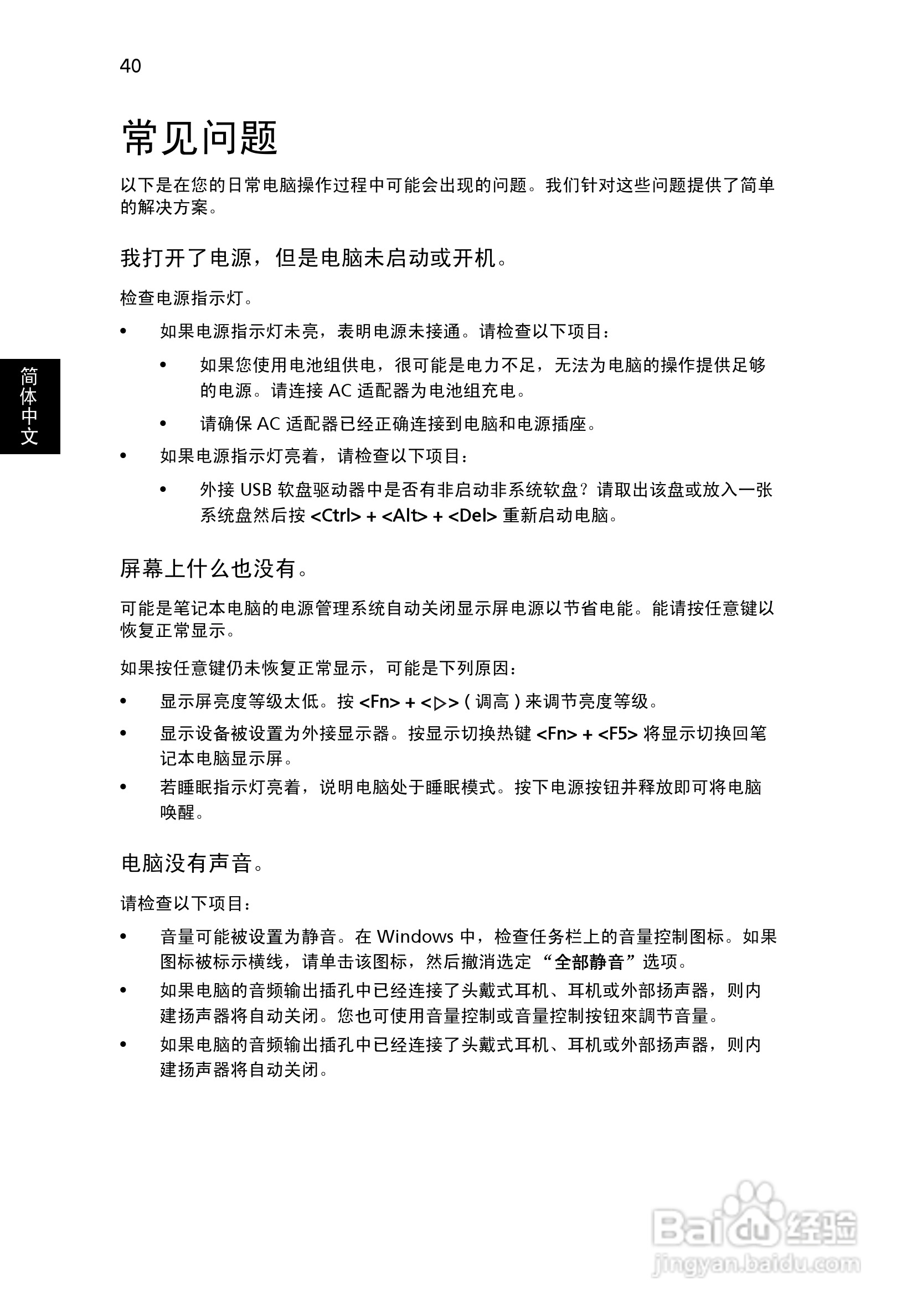
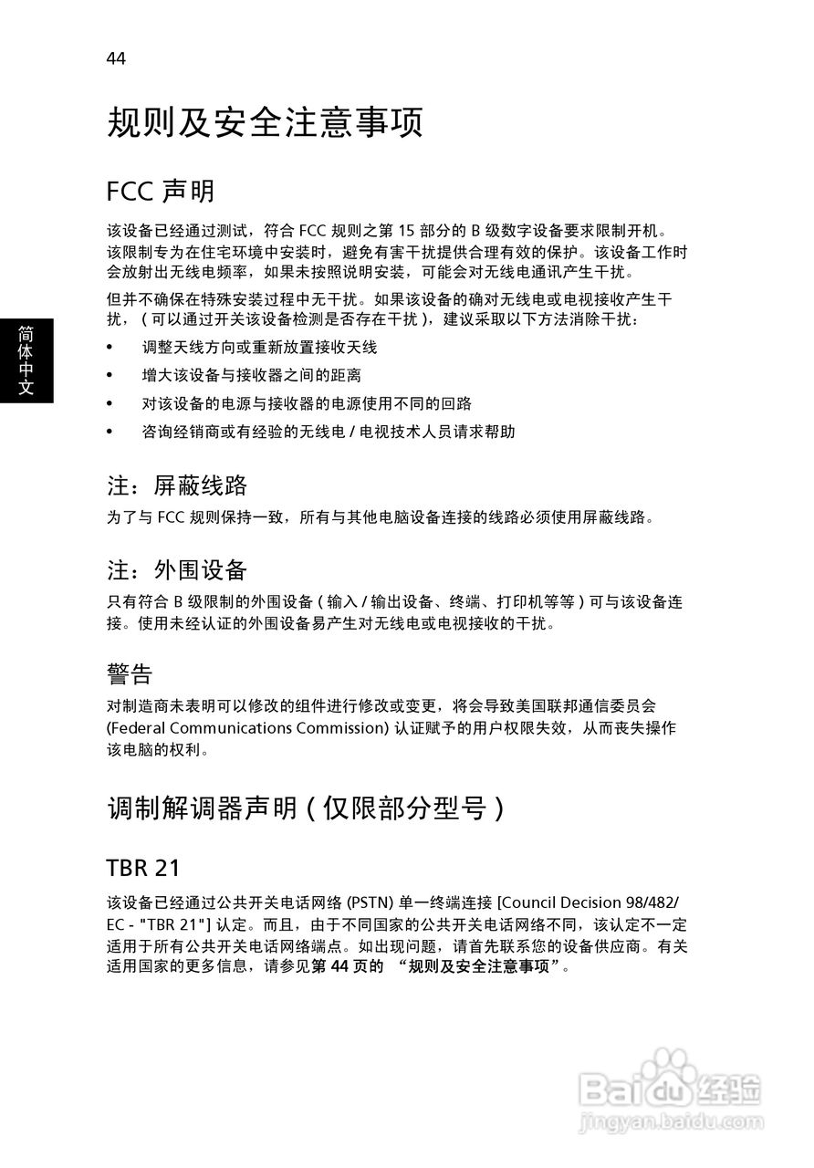
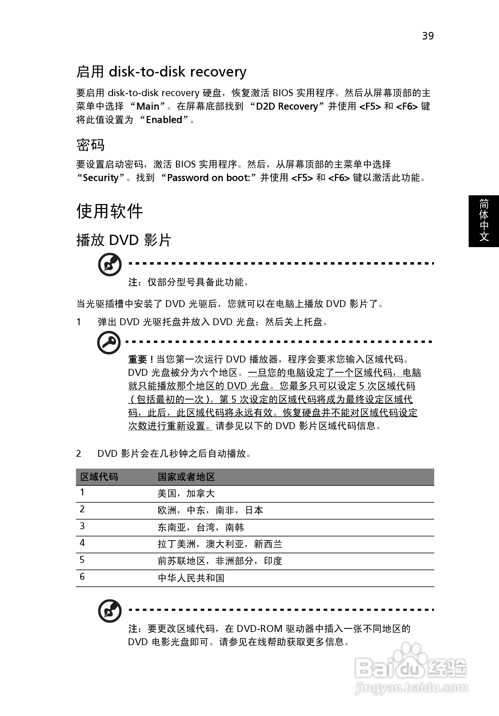
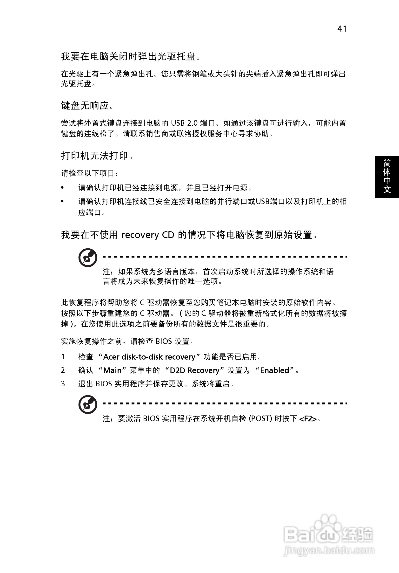
本篇为《ACER宏基Aspire 5741ZG笔记本说明书》,主要介绍该产品的使用方法以及常见故障解决方案。
(共篇)
上一篇:
|
下一篇:
相关推荐
ACER宏基Aspire 5741ZG笔记本说明书:[88]
阅读量:54
ACER宏基Aspire 5741ZG笔记本说明书:[100]
阅读量:91
ACER宏基Aspire 5741ZG笔记本说明书:[124]
阅读量:25
ACER宏基Aspire 5741ZG笔记本说明书:[140]
阅读量:161
ACER宏基Aspire 5741ZG笔记本说明书:[128]
阅读量:166
猜你喜欢
凉拌青瓜的做法
春节到哪里旅游最好
威海旅游攻略
扬州旅游景点
小米稀饭怎么熬
凉拌黄瓜
稻城旅游
旅游服务与管理
雅安旅游
冬天旅游
猜你喜欢
宁波旅游
磨了十年剑的我终于可以浪了
大益普洱茶怎么样
大象的特点
西藏旅游路线
坐月子可以看电视吗
乌龟冬天怎么养
莫斯科旅游
云南旅游公司
谷歌地图怎么看街景