小猪经验网
首页
美食营养
生活百科
知识问答
生活知识
返回
小猪经验网
首页
美食营养
游戏数码
手工爱好
生活知识
生活百科
健康养生
运动户外
职场理财
情感交际
母婴教育
时尚美容
知识问答
更多知识
搜索
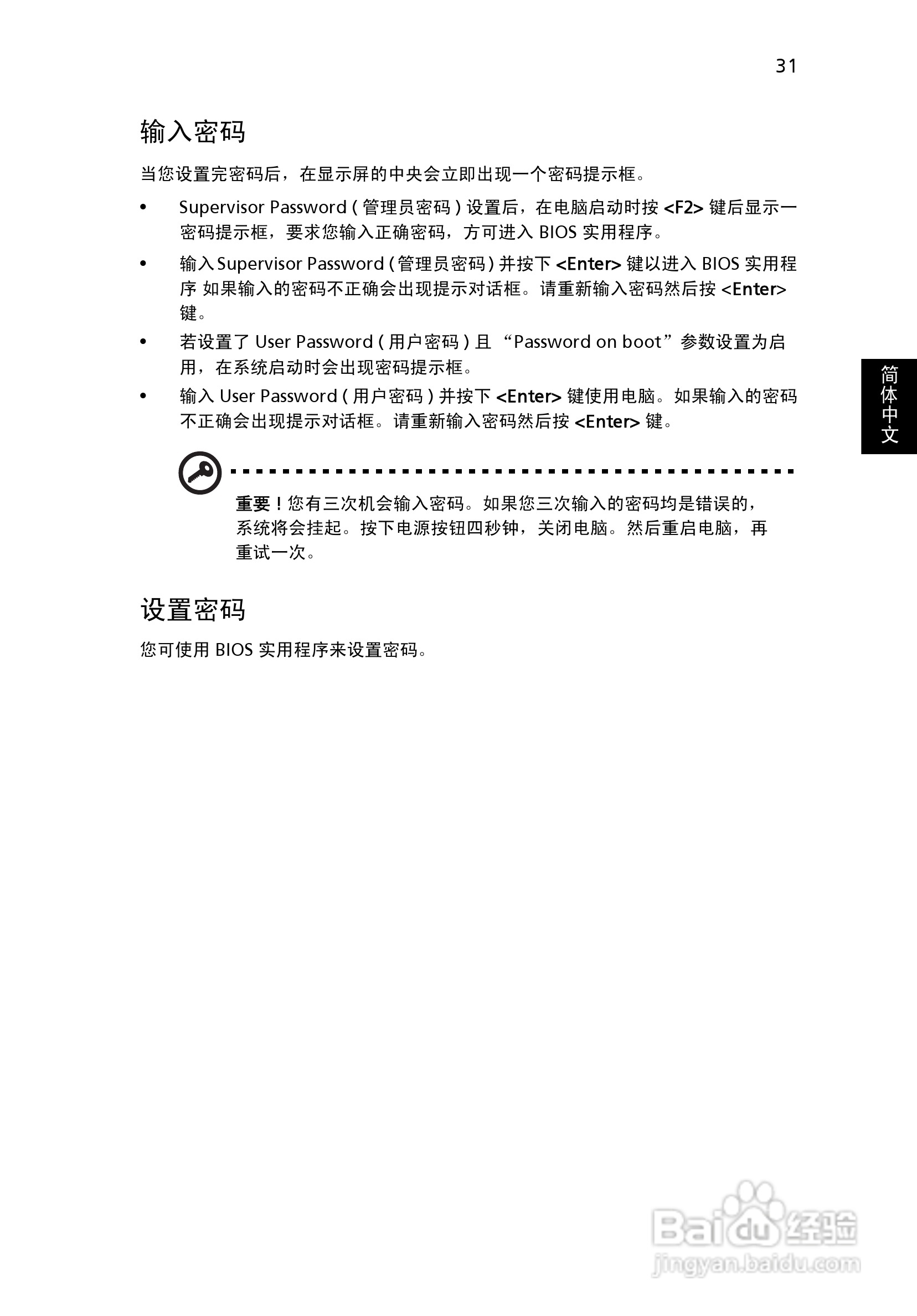
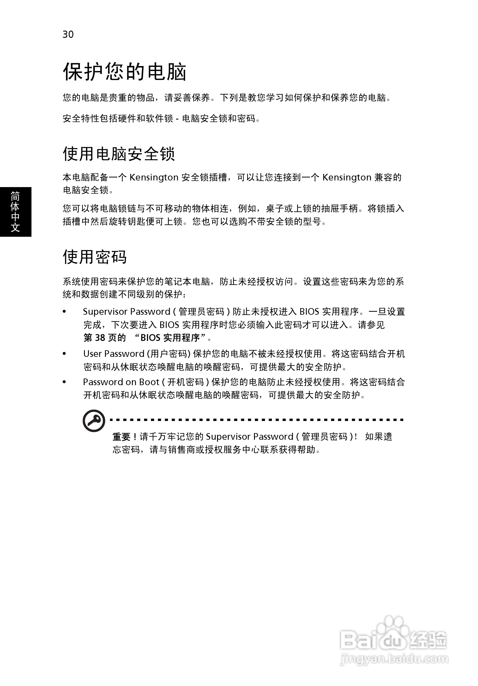
ACER宏基Aspire 5741ZG笔记本说明书:[218]
2026-03-01 09:22:19
本篇为《ACER宏基Aspire 5741ZG笔记本说明书》,主要介绍该产品的使用方法以及常见故障解决方案。
(共篇)
上一篇:
|
下一篇:
相关推荐
ACER宏基Aspire 5741ZG笔记本说明书:[100]
阅读量:119
ACER宏基Aspire 5741ZG笔记本说明书:[140]
阅读量:31
ACER宏基Aspire 5741ZG笔记本说明书:[124]
阅读量:141
ACER宏基Aspire 5741ZG笔记本说明书:[96]
阅读量:23
ACER宏基Aspire 5741ZG笔记本说明书:[112]
阅读量:82
猜你喜欢
什么是lof基金
容光焕发的意思
三人不抱树的意思是什么
park是什么意思
clap是什么意思
smile是什么意思
icon是什么意思
钱包什么颜色招财
螃蟹不能和什么同吃
初出茅庐是什么意思
猜你喜欢
凄厉的意思
雷同是什么意思
从容不迫是什么意思
水管漏水用什么胶
塞翁失马焉知非福是什么意思
群龙无首的意思
意象是什么意思
和女孩子聊什么
usage是什么意思
意犹未尽的意思