小猪经验网
首页
美食营养
生活百科
知识问答
生活知识
返回
小猪经验网
首页
美食营养
游戏数码
手工爱好
生活知识
生活百科
健康养生
运动户外
职场理财
情感交际
母婴教育
时尚美容
知识问答
更多知识
搜索
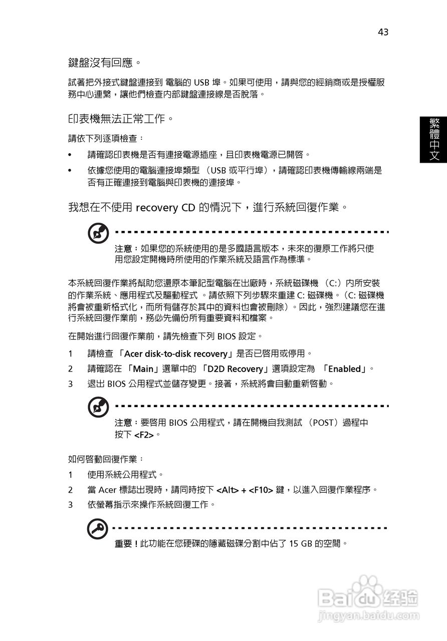
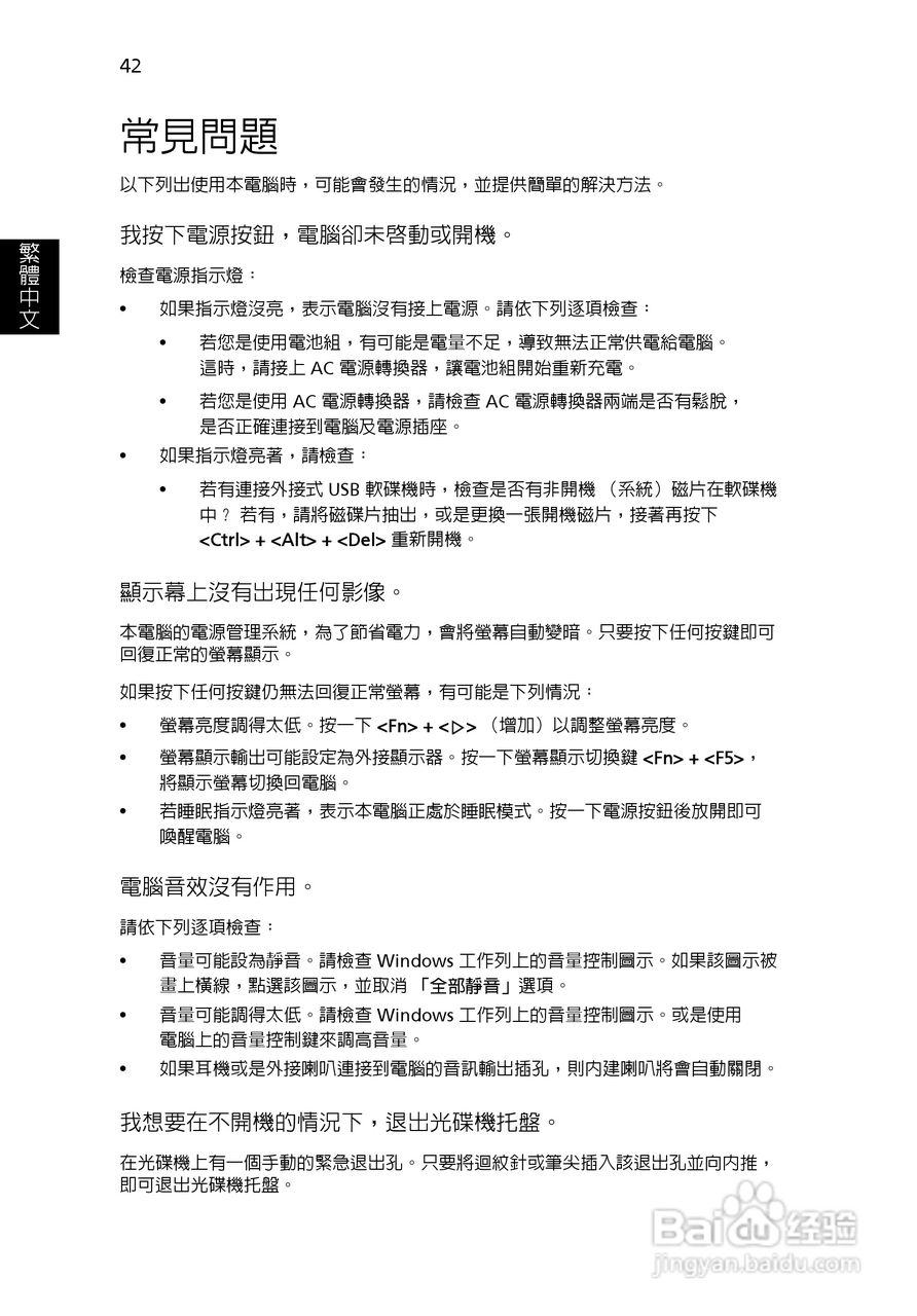
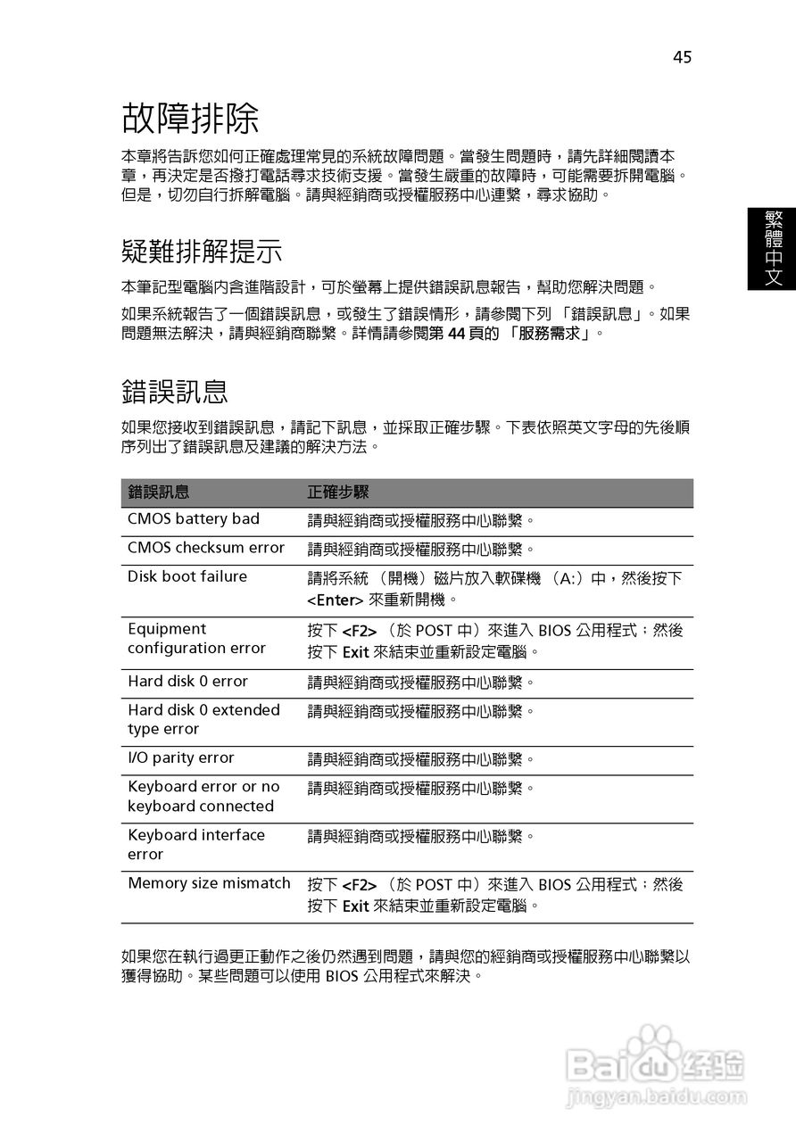
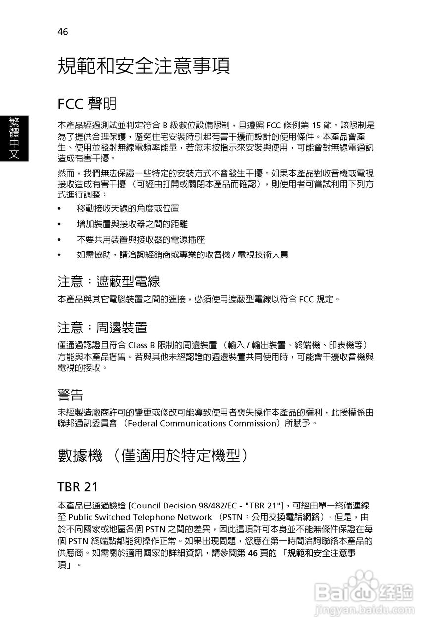
ACER宏基Aspire 5741ZG笔记本说明书:[212]
2026-03-01 09:23:21
本篇为《ACER宏基Aspire 5741ZG笔记本说明书》,主要介绍该产品的使用方法以及常见故障解决方案。
(共篇)
上一篇:
|
下一篇:
相关推荐
ACER宏基Aspire 5741ZG笔记本说明书:[124]
阅读量:39
ACER宏基Aspire 5741ZG笔记本说明书:[140]
阅读量:163
ACER宏基Aspire 5741ZG笔记本说明书:[100]
阅读量:151
ACER宏基Aspire 5741ZG笔记本说明书:[88]
阅读量:106
ACER宏基Aspire 5741ZG笔记本说明书:[96]
阅读量:177
猜你喜欢
燕子的生活习性
uki是什么
从怎么看到怎么办
龙怎么画图片
空调如何拆装
solo是什么意思
午夜男女生活片牲交
mvp是什么意思
会声会影如何剪辑视频
儿童荨麻疹怎么治疗
猜你喜欢
浙江交通职业技术学院怎么样
完美净水器怎么样
转正申请表怎么写
abs是什么意思
如果生活不够慷慨
快乐生活
sd卡损坏怎么修复
现在股市行情怎么样
白菩提根手串怎么盘
跳棋怎么玩视频