小猪经验网
首页
美食营养
游戏数码
知识问答
生活知识
返回
小猪经验网
首页
美食营养
游戏数码
手工爱好
生活知识
健康养生
运动户外
职场理财
情感交际
母婴教育
时尚美容
知识问答
搜索
ACER宏基Aspire 5741ZG笔记本说明书:[215]
2026-03-01 09:22:44
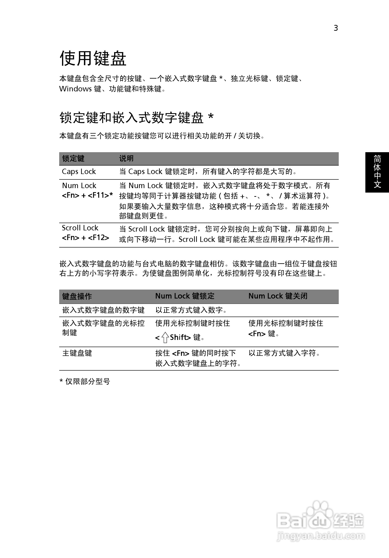
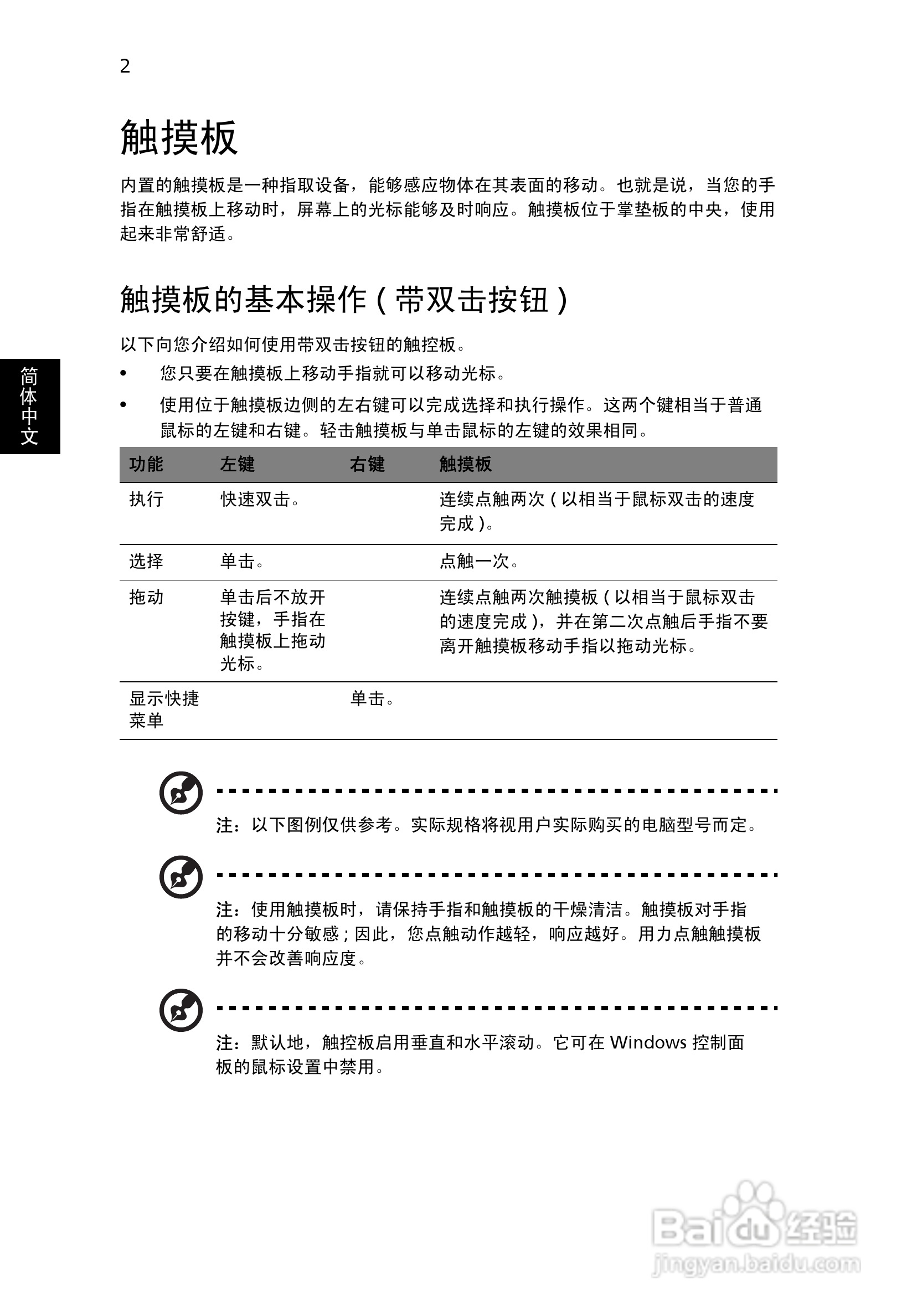
本篇为《ACER宏基Aspire 5741ZG笔记本说明书》,主要介绍该产品的使用方法以及常见故障解决方案。
(共篇)
上一篇:
|
下一篇:
相关推荐
ACER宏基Aspire 5741ZG笔记本说明书:[128]
阅读量:170
ACER宏基Aspire 5741ZG笔记本说明书:[112]
阅读量:164
ACER宏基Aspire 5741ZG笔记本说明书:[88]
阅读量:186
ACER宏基Aspire 5741ZG笔记本说明书:[124]
阅读量:168
ACER宏基Aspire 5741ZG笔记本说明书:[141]
阅读量:111
猜你喜欢
桃花的功效与作用
小学生安全知识儿歌
碘酊的作用
右归丸的作用和功效
赤石脂的功效与作用
软件工程专业学什么
碧玺的作用
细胞质的作用
油性头发用什么洗发水
什么是白领
猜你喜欢
beast什么意思
赛庚啶的功效与作用
佩兰的功效与作用
毕福剑说了什么
文章开头的作用
知识库管理系统
黑玉米的功效与作用
炉甘石洗剂的作用
铁皮枫斗的功效与作用
做什么运动可以长高