小猪经验网
首页
美食营养
游戏数码
知识问答
生活知识
返回
小猪经验网
首页
美食营养
游戏数码
手工爱好
生活知识
健康养生
运动户外
职场理财
情感交际
母婴教育
时尚美容
知识问答
搜索
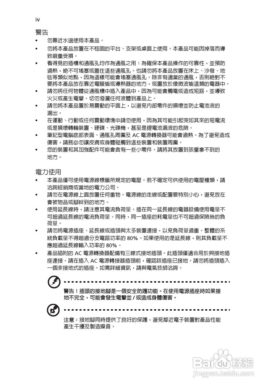
ACER宏基Aspire 5741ZG笔记本说明书:[206]
2026-03-01 09:24:06
本篇为《ACER宏基Aspire 5741ZG笔记本说明书》,主要介绍该产品的使用方法以及常见故障解决方案。
(共篇)
上一篇:
|
下一篇:
相关推荐
ACER宏基Aspire 5741ZG笔记本说明书:[86]
阅读量:81
ACER宏基Aspire 5741ZG笔记本说明书:[128]
阅读量:180
ACER宏基Aspire 5741ZG笔记本说明书:[140]
阅读量:81
ACER宏基Aspire 5741ZG笔记本说明书:[100]
阅读量:165
ACER宏基Aspire 5741ZG笔记本说明书:[124]
阅读量:48
猜你喜欢
斑斓是什么意思
标致的意思
一言难尽的意思
送给老师的祝福语
晓出净慈寺送林子方的意思
爆仓是什么意思
rng是什么意思
抛砖引玉是什么意思
就业协议书有什么用
华诞的意思
猜你喜欢
寂寥的意思
祝福的短信
日本有什么好的护肤品
什么是汪星人
权利是什么意思
极限挑战什么时候开播
益母草膏什么时候吃
audio是什么意思
什么舞蹈好看又好学
什么牌子的电烤箱好